新闻中心 - 正文
唐合数据擦除项目实施方案介绍 2020-12-22 13:53
唐合数据擦除项目实施方案介绍
近期我司协助某零售行业用户完成硬盘数据擦除项目。在保护客户利益的前提下,彻底清除存储在服务器硬盘介质上的数据,并确保旧设备中存储的数据不会外泄。
用户主要需求:
用户有数量较大的硬盘需要清除数据,清除硬盘数据的同时,还需要保证硬盘数据清除完成之后可用,并出具硬盘测试报告。硬盘接口主要为SAS及SATA,硬盘容量主要为146GB、300GB、600GB、900GB、1TB、2TB等,硬盘使用环境均为服务器硬盘。
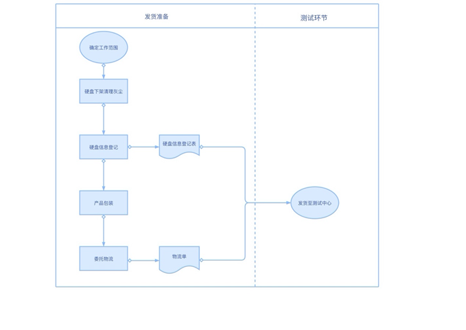
具体实施流程:

擦除标准:
我们提供了多种数据擦除模式:
> 最高的Gutmann擦除(35次擦除),
> U.S. DOD 5220.22-ME(覆盖3次),
> 国家保密标准BMB21-2007、U.S. DOD 5220.22-MECE(覆盖7次)可以彻底防止软件和硬件恢复工具的恢复。
> 同时也提供了防止软件恢复且速度快的Pseudorandom Data(伪随机数据覆盖)算法擦除敏感数据,擦除的敏感数据不可再被恢复。
> 国家保密标准 BMB21-2007 为标准算法为客户做统一介质信息消除,此算法通过国家保密局认证,能够安全、完整的清除磁盘数据,可以彻底防止软件和硬件恢复工具的恢复。
硬盘拆除物流运输:
需要擦除数据的硬盘由客户机房下架,拆除打包。(硬盘拆除与打包我们可以提供现场服务)拆除过程中要求操作工程师必须佩戴防静电手环。已拆除的硬盘由操作工程师登记,清理灰尘后在打包到包装中。
硬盘登记表需要提现硬盘PN号、SN号、容量、所用机型、所属包装箱号等信息。方便装箱与运输到目的地后的核对,要求每一个包装箱外需要粘贴信息表,方便核对。
包装材料由我方提供统一提供更加安全方便的包装材料,以保证运输过程中不会出现因物流操作失误导致的硬件损坏。每一块硬盘包装分为三层,第一层防静电袋,将硬盘放入防静电袋中封口。第二层泡沫包装材料,将每一块硬盘单独封装,独立空间与其他硬盘物理隔离,保证不会晃动。第三层外包装采用纸箱或木箱,(根据每次运输数量不同采取不同外包装)适合多次长途运输。

处理时效:
执行国家保密标准 BMB21-2007 的标准算法,覆盖擦除 6 次。
1、以单块盘最大容量 4TB 计算:
平均每台设备可以 24 小时擦除 64 块硬盘理论值
2、以单块盘最大容量 2TB 计算:
平均每台设备可以 24 小时擦除 128 块硬盘理论值
3、以单块盘最大容量 1TB 计算:
平均每台设备可以 24 小时擦除 256 块硬盘理论值
信息消除时间评估表(载体为机械硬盘,消除时间取决于硬盘自身读写速度)
| 硬盘容量 | 全 0 消除 | 全 1 消除 | 国密标准消除 |
| 500GB | 1 小时 | 1 小时 | 6 小时 |
| 1000GB | 1 小时 30 分钟 | 1 小时 30 分钟 | 18 小时 |
| 2000GB | 3 小时 20 分钟 | 3 小时 20 分钟 | 18 小时 |
| 3000GB | 4 小时 30 分钟 | 4 小时 30 分钟 | 1 天 2 小时 |
| 4000GB | 6 小时 | 6 小时 | 1 天 12 小时 |
| 8000GB | 9 小时 40 分钟 | 9 小时 40 分钟 | 2 天 10 小时 |
| 10000GB | 14 小时 | 14 小时 | 3 天 10 小时 |
| 14000GB | 19 小时 20 分钟 | 19 小时 20 分钟 | 4 天 16 小时 |
硬盘返回:
硬盘返货流程与发货流程在包装与物流这块基本一致,区别是硬盘返回需要每块硬盘的防静电袋中放入清除数据后的检测报告。同硬盘一起打包装箱,委托物流公司运至指定客户指定地点。
硬盘返货时为了方便使用,把不可用的硬盘单独包装发货并标记。可用硬盘按照《装箱单》与返货清单内容详细填写,发给接收方,货物收到后核实无问题确认签收工作结束。

过去几年,唐合易成在其他各行业领域客户的信息销毁服务过程中积累了大量的经验,并培养了一批优秀的实施团队,我们有信心为客户提供优质信息资料安全销毁服务。

上一篇:怎样节约成本?
下一篇:数据中心不等于机房

电话:400-6296-001
网址:www.tanghop.com
邮箱:support@tanghop.com
地址:北京市昌平区新飞达电子科技工业发展中心
京公网安备11011402012845号